
摘要:国际金价持续暴涨突破5000美元关口,黄金股上演涨停潮。随着近段时间以来国际金价不断跳涨并且频频创新高,黄金股已经成为现阶段A股市场的热点风口。在周一黄金股上演批量涨停潮的大背景下,股价尚未明显启动的金矿资源股或具备相当大的补涨空间。
周一,资本市场刮起阵阵“涨价风”,有色锌、黄金股、有色铜、小金属、钛白粉……领涨概念无一离不开涨价的催化。
跟着花费者对汽车陶然肠、安全性、信息化及智能化需求的合手续增强,汽车分量不断飞腾,轻量化挑战愈发严峻。同期,反馈国度“双碳”策略,汽车企业正积极转向经受环保、低碳的原材料。在坐褥模范,钢材的碳排放远低于其他材料,而高强度钢因兼具高强度与低老本上风,一直是汽车轻量化的优选。
2025年我国汽车钢花费“量稳质升”。据中国汽车工业协会数据,我国汽车产量达到3453.1万辆,同比增长10.4%。汽车产业合座产销鸿沟的扩大拉动了汽车钢花费鸿沟合手续增长态势。
冶金工业规划盘问院数据暴露,2025年,我国汽车行业钢材花费量约6390万吨傍边,同比增长约10.9%,占世界钢材总花费量约7.9%。2025年,我国新动力汽车产量达1662.6万辆,淄博股票配资新动力汽车的浸透率卓越了50%,成为拉动钢材花费的迫切引擎。我国新动力汽车产业的爆发式增长长远重塑汽车钢花费结构。鞍钢经济盘问发展盘问院发布信息暴露,新动力汽车电板包、运转电机等新增中枢部件,催生了对高强度钢、无取向硅钢等特种钢材需求;在轻量化与安全性能双重需求运转下,780MPa级以上高强钢单车用量较传统车型晋升约40%,热成形钢在关键安全件中浸透率已卓越40%。
多家钢企勾通车企、科研机构扯后腿关键技艺瓶颈,获得了一系列令东谈主瞩办法后果:小米勾通王国栋院士团队、育材堂、东北大学共同研发2200MPa超强钢;宝钢行业首发1.5GPa电镀锌吉帕钢,并重磅发布中国首个通过整车技艺认证的低碳排放钢零件;日照钢铁ESP热成形钢到手获批主机厂认证;青拓集团与理思汽车勾通自研高强韧不锈钢奏凯下线;唐钢2GPa超等抗氢脆热成形钢下线;理思自研高强韧抗氢脆2000MPa级热成形钢下线;河钢与奇瑞协作建树的超高强韧2400MPa热成形钢终了首发。
此外,国度“双碳”标的及汽车轻量化技艺阶梯图等政策导向,进一步强化了我国汽车行业对高端钢材的需求,钢铁企业正加快鼓动产物结构优化与迭代升级,以适合汽车行业快速发展的新条目与新挑战。
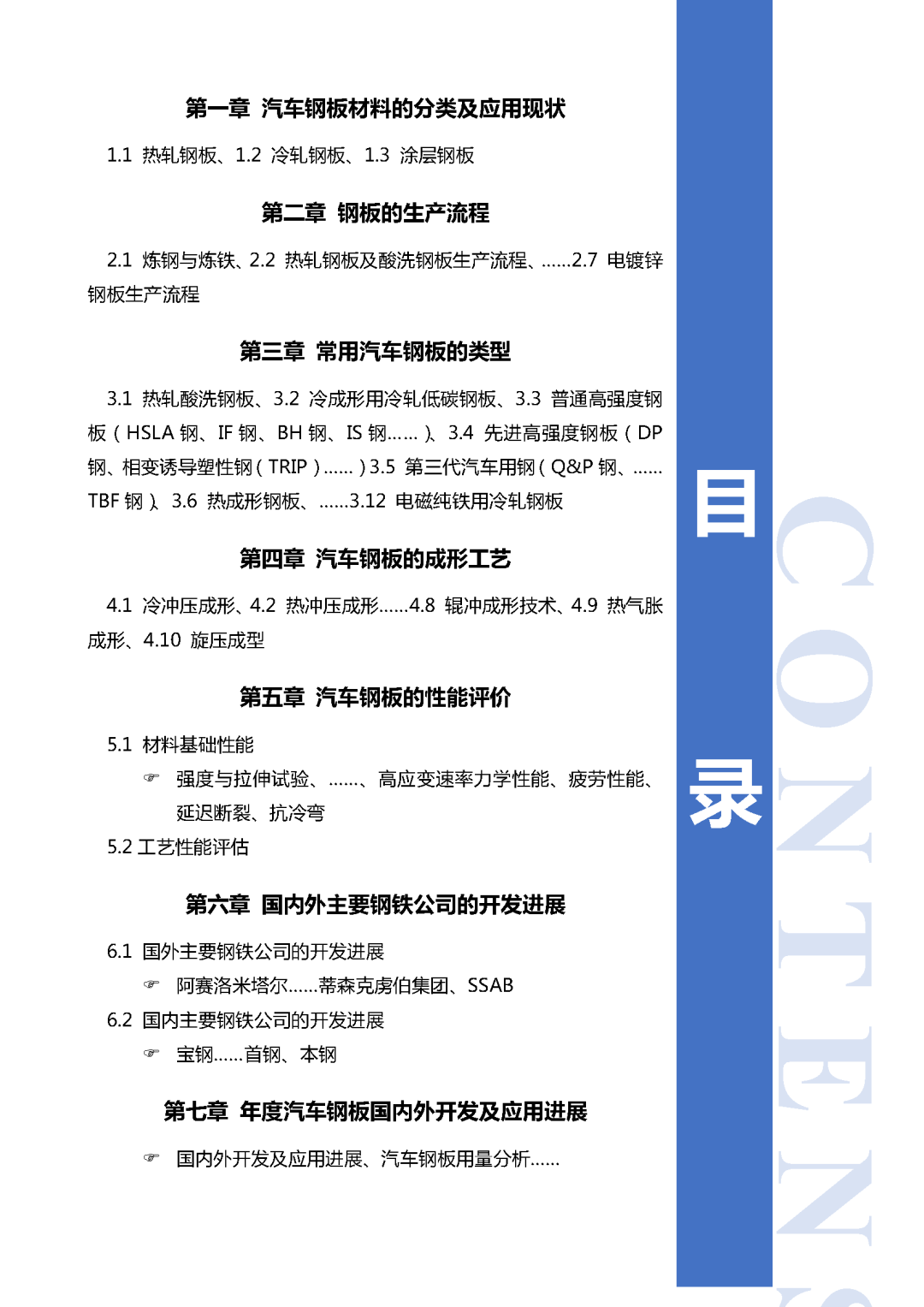
嘉汇优配靠近汽车工业迅猛发展所催生的新机遇与新挑战,行业亟需精确知悉发展趋势,主动破解种种穷苦。中国汽车材料网产业盘问团队长久深耕于汽车钢板类型、期骗近况、坐褥进程、成形工艺及研发推崇等领域合手续积存归来,《汽车用钢板年度发展阐扬》2026版现已负责发布。
]article_adlist-->本阐扬按照行业使用民风及钢厂的模范体系等方面详尽谈判,先容了汽车用钢的基本情况及年度发展景色。简要目次如下:
购买无缺版阐扬可长按识别上方二维码投入!
]article_adlist-->加好友了解更多现实
策划东谈主:张司理
电话:18156085929(微信同号)
邮箱:zgqcclw@126.com
注:文中不雅点仅供共享沟通。版权归原作家通盘;咱们尊再版权并感谢每一位作家的空匮付出与创作;除无法溯源的著作,咱们均在文末备注了起原;如著作现实触及版权问题,请第一时辰策划咱们删除。
点击底部“阅读原文” ]article_adlist-->了解更多
Click "Read the original" at the bottom
推选阅读/Recommended Reading ]article_adlist-->【新车新材料】乐谈L90车型用材认知【企业资讯】祯祥神盾金砖电板通过电板安全新国标认证
轻量化瞎想中的中枢材料性能方针!
小米YU7中枢零部件供应商一览
【新车新材料】乐谈L90车型用材认知
采埃孚线控底盘技艺认知
【行业资讯】蔚来第80万台量产车下线
先进陶瓷材料若何重塑电动期间?
考泰斯德事隆获人人率先汽车制造商迫切纯电动车电板壳体订单!
一文读懂 | 顺普防撞梁的主力截型的技艺上风
北科大最新后果:0.4% Fe含量再生免热处理C611铝合金塑性晋升25.80%
2026年1月 汽车SUV/轿车/MPV销量名次榜
]article_adlist-->
点击投入:汽车材料供应链小模范
END ]article_adlist-->中国汽车材料网(qichecailiao.com)--汽车材料与工艺行业学派Website for automotive material and process industry
技艺沟通QQ群:108660594;632289855
Technical exchange QQ group:108660594;632289855
技艺沟通微信群:惩处员微信号 18156085929
Submission:Add WeChat:18156085929
官方投稿邮箱:zgqcclw@126.com
Submission Email:zgqcclw@126.com
汽车材料领域 线上线下媒体践诺
迎接告白预订 18156085929

Online and offline media promotion
Welcome ad booking ,Contact 18156085929
]article_adlist-->
]article_adlist-->
海量资讯、精确解读,尽在新浪财经APP
垒富优配启盈优配趣富配资广盛网配资启远网配资
迎尚网配资提示:文章来自网络,不代表本站观点。